Familia de Inspección
El concepto de Inspección es muy amplio y las formas de inspeccionar. documentación requerida también.
Por esta razón en e-NDICC-ERP se ha realizado una agrupación de ellas.
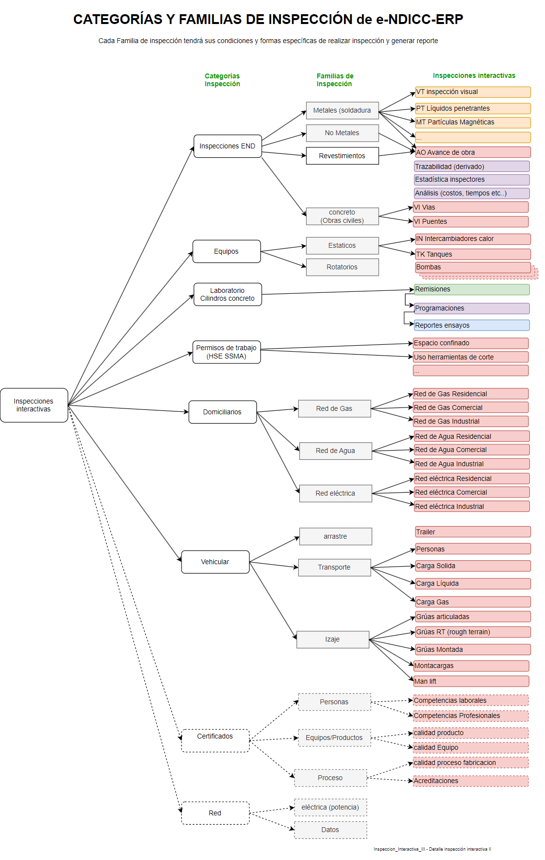
Con objeto de permitir que e-NDICC pueda realizar diversos tipos de inspecciones o actividades con mayor facilidad, se ha agrupado en Categorías y Familias de Inspección. Tal como se muestra en la imagen siguiente.

Fig 354 Breve clasificación de inspecciones interactivas
Una Familia de inspección es una forma de agrupar tipos de inspecciones y sus respectivos métodos, interfaces gráficas y reportes para que sean más fáciles de manipular. Esto es de particular interés cuando uno está realizando inspecciones en Terreno.
Las Familia de inspección deben activarse para cada Orden/Proyecto de Inspección de acuerdo a la necesidad propia de ésta. El plan de suscripción adquirido, determinará las Familia de inspección disponibles.
La opción de activación para las Familia de inspección está definida en la configuración de la Orden/Proyecto de Inspección. Solamente usuario con permiso administrativo pueden activarlas, por lo que aparecerá una serie de pestañas como los indicados en el punto 4 de la siguiente imagen.

Fig 355 Extracto de Pantalla con detalle de Orden/Obra. Opción Familia de inspección (4).
Las familias de Inspecciones definidas actualmente en e-NDICC son
Las opciones de Familias de Inspección disponibles son:
|
• |
Seleccionar para visualizar un Menú desplegable con opciones específico de la Orden/proyecto de Inspección y opciones seleccionadas. Ver más detalles en Menú desplegable |
|
•Metal |
Seleccionar si la Orden/Proyecto de Inspección tiene actividades relacionadas con inspecciones tipo NDT a materiales Metálicos y soldadura. Más detalles, ver Familia - Metales |
|
•No Metal |
Seleccionar si la Orden/Proyecto de Inspección tiene actividades relacionadas con inspecciones tipo NDT a materiales no Metálicos y sus procesos relacionados. Más detalles, ver Familia - No Metales |
|
•Recubrimiento |
Seleccionar si la Orden/Proyecto de Inspección tiene actividades relacionadas con inspecciones de Recubrimientos. Más detalles, ver Familia - Recubrimientos |
|
•Calificaciones |
Seleccionar si la Orden/Proyecto de Inspección tiene actividades relacionadas con Calificaciones |
|
• Concreto |
Seleccionar si la Orden/Proyecto de Inspección tiene actividades relacionadas con inspecciones de Concreto. Más detalles, ver Familia - Concreto |
|
•Ensayos Concreto |
Seleccionar si la Orden/Proyecto de Inspección tiene actividades relacionadas con ensayos de Cilindros de Concreto. Más detalles, ver Familia - Ensayos Concreto |
|
•Equipos |
Seleccionar si la Orden/Proyecto de Inspección tiene actividades relacionadas con inspecciones de Equipos orientado a reportes tipo QA/QC. Más detalles, ver Familia - Equipos |
|
•Mantenimiento |
Seleccionar si la Orden/Proyecto de Inspección tiene actividades relacionadas con inspecciones asociadas a Mantenimiento |
|
•Definiciones |
Como tal no es una familia de inspección pero permite definir y montar en el sistema Reportes del tipo Formulario . Más detalles, ver Definiciones |
|
|
|
Tener en cuenta, que Familias de Inspección asociadas a inspecciones propiamente, tal como Metal,No Metal, Recubrimiento, Inspección Concreto poseerán muchos aspectos en común (segundo nivel de pestañas similar) ya que se habla de visitas, la diferencia ocurre en los reportes disponibles y la interfaz de ingreso de datos para éstos.
Asimismo, ya que está agrupada, será más fácil visualizar la información que la contiene.
Por ejemplo Si la familia de Inspección es "Metal" las inspecciones disponibles para ésta opción están asociadas a ésta Familia ( por ejemplo inspección Visual, Inspección partículas etc..).
Adicionalmente los nombres de atributos (columnas) disponibles estarán asociados al Acero.
Al seleccionar una determinada Familia de Inspección desde la configuración, Se activa la pestaña correspondiente y se activa un segundo nivel de pestañas con el siguiente detalle.
•Familias de inspección relacionadas con el tema de inspecciones NDT ("Metal","No Metal", "Concreto" y "Revestimiento"), el detalle del segundo nivel de pestañas se describe Opción familias de Inspección
•Familias de inspección relacionadas con el tema ensayos ("Ensayos cilindros de concreto"), el detalle del segundo nivel de pestañas se describe Cilindros Concreto

