Creación de Tokens
../Almacenamiento remoto - Dropbox/Creación de Tokens de Acceso
Para interactuar con la aplicación e-NDICC-ERP, es necesario definir algunos Tokens (o llaves de acceso) y agregarlos en la configuración del sistema, para que pueda acceder y guardar información adecuadamente.
Existen varios Tokens que hay que configurar y cada uno tiene su razón de ser
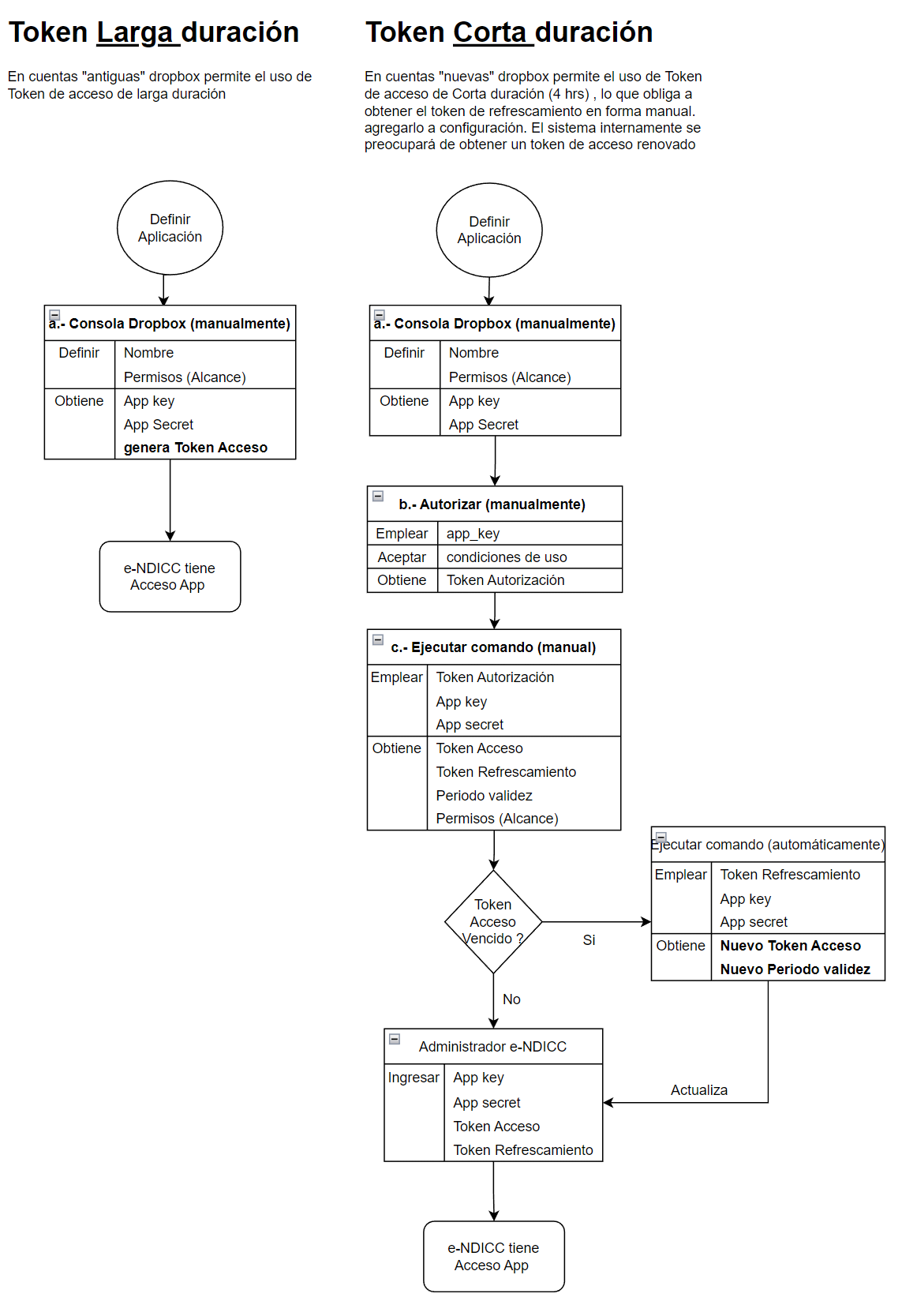
Se distinguen 3 tokens
1.Token de autorización
2.Token de Acceso
3.Token de Refrescamiento
Token de Autorización
Una vez que se ha definido la aplicación en la consola de Drobbox, hay que permitir el acceso a la aplicación de ésta y esto se logra con el token de autorización.
Este Token solamente se usa para este fin. Pero este Token es empleado para realizar otras validaciones.
Este Token no tiene caducidad en el tiempo.
Con el token de autorización se obtiene los tokens de Acceso y refrescamiento.
Token de Acceso
Este Token es el que se invoca en todas las funciones empleadas de la API de Dropbox en e-NDICC-ERP.
Por motivos de seguridad tiene una validez de 4 hrs por lo que debe estar renovándose constantemente.
A través del Token de refrescamiento se debe obtener el valor
Token de Refrescamiento
Este Token es empleado unicamente para obtener un nuevo Token Acceso.
Cada vez que se invoca una función de la API de dropbox se comprueba fecha de caducidad con el valor almacenado en configuración. Si se requiere renovar se genera un nuevo token de acceso.
Proceso de Autorización
Para comprender mejor, se ha creado el siguiente diagrama de flujo con los pasos a seguir para validar la app en el sistema.

Fig 1424 Diagrama configuración aplicación.
