Familia de Inspección
El concepto de Inspección es muy amplio y las formas de inspeccionar. documentación requerida también.
Por esta razón en e-NDICC-ERP se ha realizado una agrupación de ellas.
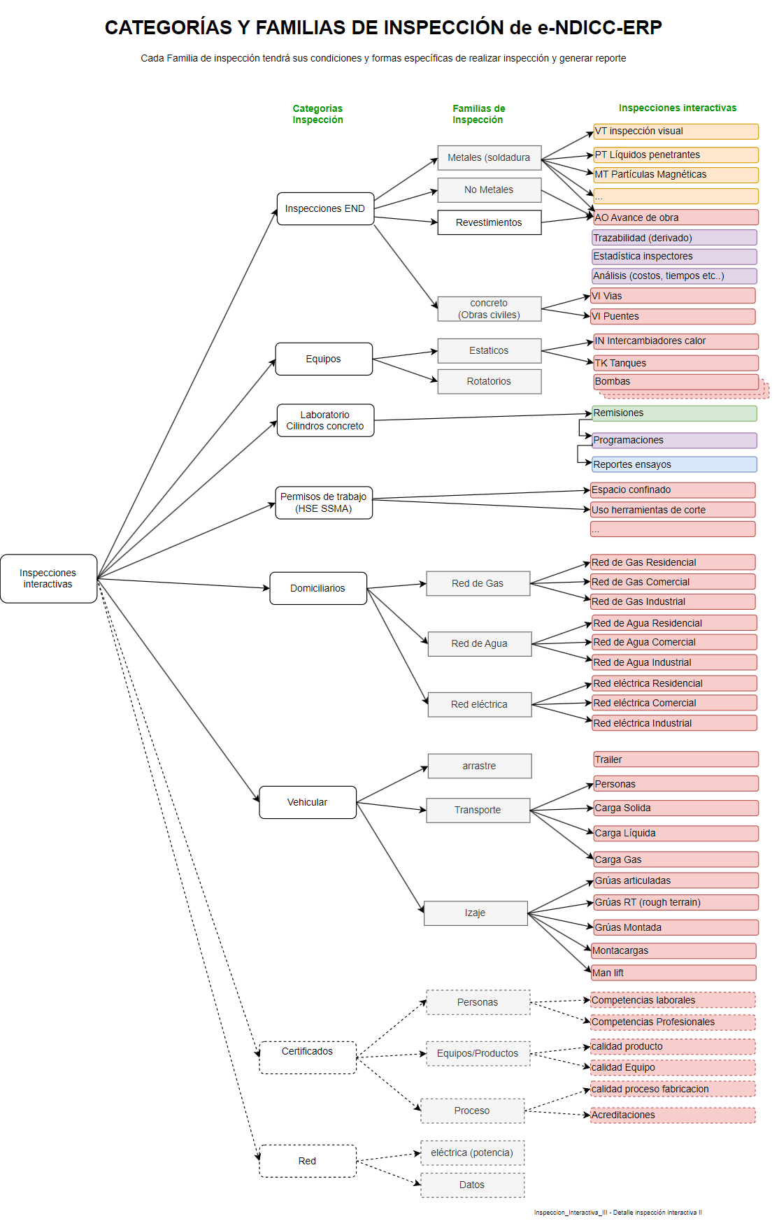
Con objeto de permitir que e-NDICC pueda realizar diversos tipos de inspecciones o actividades con mayor facilidad, se ha agrupado en Categorías y Familias de Inspección. Tal como se muestra en la imagen siguiente.

Fig 310 Breve clasificación de inspecciones interactivas
Una Familia de inspección es una forma de agrupar tipos de inspecciones y sus respectivos métodos, interfaces gráficas y reportes para que sean más fáciles de manipular. Esto es de particular interés cuando uno está realizando inspecciones en Terreno.
Las Familia de inspección deben activarse para cada Orden/Proyecto de Inspección de acuerdo a la necesidad propia de ésta. El plan de suscripción adquirido, determinará las Familia de inspección disponibles.
La opción de activación para las Familia de inspección está definida en la configuración de la Orden/Proyecto de Inspección. Solamente usuario con permiso administrativo pueden activarlas, por lo que aparecerá una serie de pestañas como los indicados en el punto 4 de la siguiente imagen.

Fig 311 Extracto de Pantalla con detalle de Orden/Obra. Opción Familia de inspección (4).
Apreciado Visitante sistema e-NDICC
Le agradecemos su interés en nuestro producto y en éste tópico en particular. Le informamos que esta información está disponible para miembros activos solamente.
Ud está visualizando parte de la información ya que el contenido está disponible para miembros activos solamente.
No queremos que Ud pierda la oportunidad de conocernos y le invitamos a que pueda conocer las ventajas que el sistema e-NDICC ofrece, Se ofrece un período de pruebas totalmente gratis junto a entrenamiento. se presentan diversas ofertas.
Si está interesado por favor visite la siguiente página
Muchas gracias por su Atención, esperamos saber pronto de ud
Nichterlein Consulting Services
https://www.nichterleinconsulting.com
