Como asociar una norma a reportes
Cómo asociar una norma a reportes
Si se requiere un código específico en un reporte y este no está en el listado de los normas disponibles en la creación de un reporte, en esta ayuda será de utilidad.
Primero hay que decir que normas son un tipo especial de documentación, para referenciarlas hay que seguir una estructura, donde se define el estándar o organización, dentro de ella el código o norma y el documento como tal esta en la edición de ese código, esto se muestra en la siguiente imagen.

Fig. 18 Estructura de documento digital tipo norma
Aquellas ediciones de una norma que estén “activas” podrán ser referenciadas en los reportes
Para comprobar lo anteriormente expuesto es necesario ir al menú de configuración de la empresa.
Seleccionar la opción Configuración 🡪 Normas 🡪 Opciones Normas🡪 Estándar (seleccionar pestaña)
Para verificar una norma, por ejemplo “ISO-4310-2009 Crane Test Code and Procedures”
Se tiene que
- Estándar u organización : ISO
- Norma o código : ISO-4310 Crane Test Code and Procedures
- Edición : 2009
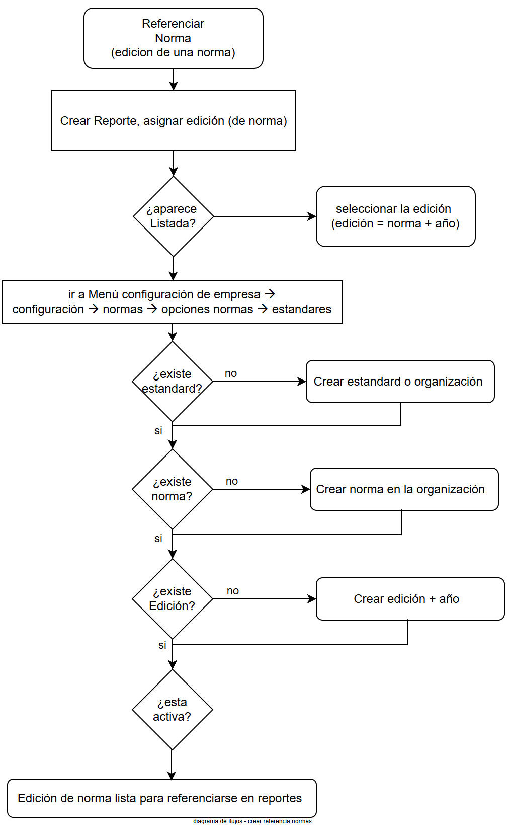
Diagrama de Flujo del proceso
El proceso de asociar una edición de código se puede resumir en el siguiente diagrama de flujos

Fig. 19 Diagrama de flujos de proceso de asociar edición a reportes
Verificar que estándar exista
En el listado que se presenta en la pestaña Estándar, se selecciona o se crea (según sea el caso) el estándar buscado .. en este caso existe ISO y se filtra por ella tal como se muestra en la siguiente imagen.

Fig. 20 Extracto de pantalla, listado de estándares (filtrado por ISO).
Verificar que Norma Exista
De estándar ISO, se aprecia que hay 79271 referencias ya incluidas en el sistema. Verificar que la norma esté definida, sino crear una nueva. Para ello resulta práctico filtrar por el código y se filtra por “4310”, tal como se muestra en la imagen a continuación.

Fig. 21 Códigos asociados a "ISO 4310"
Se aprecia en este caso que aparecen algunas normas que no tienen nada que ver con la referencia, esto se debe a que el término buscado esté en el resumen y/o alcance de esa norma. Por ejemplo al seleccionar el botón “info” de la norma 28781 se aprecia

Fig. 22 Información detalle de ISO 14518 que referencia a ISO 4310
Verificar que edición de norma exista
De la imagen anterior se aprecia que existe el ISO 4310. Por lo que se procede a seleccionar el botón Edición para ver las ediciones de esta norma y si están activas. Si no se aprecian, hay que crearlas.
El sistema e-NDICC-ERP se realizan constantes esfuerzos por contener la máxima cantidad de estándares y normas posible para poder emplearlas. Actualmente hay referenciados más de 168’000 códigos, los que se ponen a disposición y sabemos que faltan aun muchas más. Por tal razón Ud. puede crear uno si no lo ve en el sistema (código personalizado a su empresa de inspección).
Sin embargo, las ediciones de una norma las debe agregar cada empresa de acuerdo a su necesidad la respectiva edición de la norma. Cuando se agregue una edición, también se puede asociar con su respectivo documento PDF
Crear/Editar edición de norma
Primero se selecciona la norma a la cual se quiere crear la edición. Siguiendo el ejemplo se selecciona el registro con ISO 4310 y se selecciona el botón Edición a lo que se expande una ventana de detalle.

Fig. 23 Ventana detalle de una determinada edición
Probablemente no hay registro así que hay que agregar uno nuevo y aquí si que hay que considerar el año de la edición que se quiere agregar
Para tal caso hay que presionar el botón agregar, aparecerá una ventana emergente.

Fig. 24 Extracto de ventana de edición/Creación de edición de codigo.
En esta ventana, lo primero que hay que hacer es agregar el año (y eventualmente mes), en recuadro rojo #1. Al mover el cursor a otra parte, automáticamente se agrega el año en recuadro línea siguiente (eventualmente mes también) y el código (recuadro #3) se le agrega un valor.
Con prefijo (recuadro #2) se ajusta el texto del código de la edición. Puede colocar un espacio antes y/o después de “:” para que se vea mejor. No olvidar activar esta edición para que pueda referenciarla como código en los reportes. Al presionar Agregar, se cerrará la ventana emergente y se mostrará el registro de edición

Fig. 25 Extracto de pantalla con código de edición de norma ya generado y activo
El código de la edición en verde es el que se verá en la definición de los reportes siempre y cuando esté activo este código.

Fig. 26 extracto de pantalla con lista desplegable indicando el código agregado
